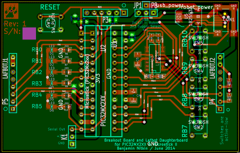
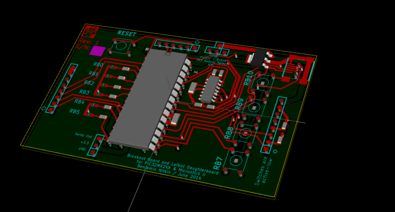
Lafbot Breakout
By Ben Nitkin on
I'm pretty new to laying out circuit boards. My first use with any sort of schematic editor was two years ago - the college curriculum introduces some schematic capture software. I separately started learning KiCad when I made my little bicycle light. As you can see, it's pretty basic. My first real experience laying out a PCB came a few months ago, with my work on my solar charger (it's on hold until school starts up again).
I've been working at Lafayette over the summer. I'm focusing on the lab sections for Digital I and II, a two-semester series that introduce students to the digital abstraction, logic, programmable chips, and a bit more. I created labs for Digital I ranging from realizing simple logic using discrete gates to creating a game of Pong with an FPGA and a modern VGA screen. Right now, though, I want to talk about Digital II.
Lafayette just refactored its curriculum to introduce engineers to more in the liberal arts (the prior curriculum requred only 4 non-STEM courses in a students tenure). To add the social sciences, a few engineering classes were cut from the curriculum: Solid State Physics and Computer Organization are gone. The new Digital curriculum attempts to compensate for the loss of Computer Organization by accelerating both and adding course material on general-purpose computers.




